| 失效链接处理 |
|
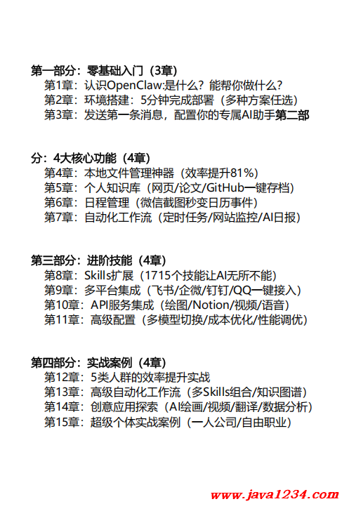
OpenClaw最全中文教程(840+页) PDF 下载
转载自:
相关截图:
![]()
主要内容:
1.1 什么是OpenClaw
⼀句话介绍
OpenClaw 是⼀个开源的 AI 智能体 Gateway ⽹关,让你可以在本地部署 AI 助⼿,访问本地⽂件,通过多个平
台(⻜书、企微、QQ等)随时使⽤。
核⼼能⼒
本地部署:在你的电脑上运⾏,数据隐私有保障
⽂件访问:可以搜索、读取、编辑你电脑上的⽂件
⽆限扩展:通过 Skills(技能)系统扩展功能
多平台使⽤:⽀持⻜书、企微、钉钉、QQ、Telegram、Discord等
成本可控:使⽤⾃⼰的 API,费⽤透明
⼯作原理
OpenClaw 通过 Gateway ⽹关将聊天应⽤连接到 AI 智能体。Gateway 是会话、路由和渠道连接的唯⼀事实来
源。
核⼼组件: 1. Gateway ⽹关
连接各个聊天平台(⻜书、企微、QQ、Telegram等)
管理会话和消息路由
默认地址: http://127.0.0.1:18789/
配置⽂件: ~/.openclaw/openclaw.json
2. AI 智能体
⽀持 Claude、GPT、Gemini、DeepSeek、Kimi 等多种模型
可以本地运⾏或远程调⽤
3. Skills 技能系统
⽂件管理、知识管理、⾃动化等
可⾃定义开发
4. ClawHub
技能市场,可以下载和分享 Skills
|


苏公网安备 32061202001004号
